归并排序(Merge Sort)
# 归并排序介绍
根据具体的实现,归并排序包括"从上往下"和"从下往上"2种方式。
# 归并排序动态图

# 从下往上的归并排序
将待排序的数列分成若干个长度为1的子数列,然后将这些数列两两合并;得到若干个长度为2的有序数列,再将这些数列两两合并;得到若干个长度为4的有序数列,再将它们两两合并;直接合并成一个数列为止。这样就得到了我们想要的排序结果。(参考下面的图片)
# 从上往下的归并排序
它与"从下往上"在排序上是反方向的。它基本包括3步:
分解-- 将当前区间一分为二,即求分裂点 mid = (low + high)/2;求解-- 递归地对两个子区间a[low...mid] 和 a[mid+1...high]进行归并排序。递归的终结条件是子区间长度为1。合并-- 将已排序的两个子区间a[low...mid]和 a[mid+1...high]归并为一个有序的区间a[low...high]。

# 归并排序实现
# 从上往下的归并排序
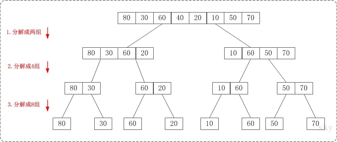
从上往下的归并排序采用了递归的方式实现。它的原理非常简单,如下图:

通过"从上往下的归并排序"来对数组{80,30,60,40,20,10,50,70}进行排序时:
将数组{80,30,60,40,20,10,50,70}看作由两个有序的子数组{80,30,60,40}和{20,10,50,70}组成。对两个有序子树组进行排序即可。
将子数组{80,30,60,40}看作由两个有序的子数组{80,30}和{60,40}组成。
- 将子数组{20,10,50,70}看作由两个有序的子数组{20,10}和{50,70}组成。
将子数组{80,30}看作由两个有序的子数组{80}和{30}组成。
- 将子数组{60,40}看作由两个有序的子数组{60}和{40}组成。
- 将子数组{20,10}看作由两个有序的子数组{20}和{10}组成。
- 将子数组{50,70}看作由两个有序的子数组{50}和{70}组成。
# 从下往上的归并排序
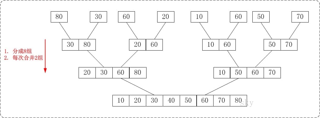
从下往上的归并排序的思想正好与"从下往上的归并排序"相反。如下图:

通过"从下往上的归并排序"来对数组{80,30,60,40,20,10,50,70}进行排序时:
- 将数组{80,30,60,40,20,10,50,70}看作由8个有序的子数组{80},{30},{60},{40},{20},{10},{50}和{70}组成。
- 将这8个有序的子数列两两合并。得到4个有序的子树列{30,80},{40,60},{10,20}和{50,70}。
- 将这4个有序的子数列两两合并。得到2个有序的子树列{30,40,60,80}和{10,20,50,70}。
- 将这2个有序的子数列两两合并。得到1个有序的子树列{10,20,30,40,50,60,70,80}。
# 归并排序的时间复杂度和稳定性
# 归并排序时间复杂度
归并排序的时间复杂度是O(N*lgN)。
假设被排序的数列中有N个数。遍历一趟的时间复杂度是O(N),需要遍历多少次呢? 归并排序的形式就是一棵二叉树,它需要遍历的次数就是二叉树的深度,而根据完全二叉树的可以得出它的时间复杂度是O(N*lgN)。
# 归并排序稳定性
归并排序是稳定的算法,它满足稳定算法的定义。
算法稳定性 -- 假设在数列中存在a[i]=a[j],若在排序之前,a[i]在a[j]前面;并且排序之后,a[i]仍然在a[j]前面。则这个排序算法是稳定的!
# 代码实现
/**
* @description:归并排序
* @author:SunXiaoMin
* @create:2022-11-30
* @Version:
*/
public class MergeSort {
/**
* 将一个数组中的两个相邻有序区间合并成一个
* <p>
* 参数说明:
* a -- 包含两个有序区间的数组
* start -- 第1个有序区间的起始地址。
* mid -- 第1个有序区间的结束地址。也是第2个有序区间的起始地址。
* end -- 第2个有序区间的结束地址。
*/
public static void merge(int[] a, int start, int mid, int end) {
// tmp是汇总2个有序区的临时区域
int[] tmp = new int[end - start + 1];
// 第1个有序区的索引
int i = start;
// 第2个有序区的索引
int j = mid + 1;
// 临时区域的索引
int k = 0;
while (i <= mid && j <= end) {
if (a[i] <= a[j]) {
tmp[k++] = a[i++];
} else {
tmp[k++] = a[j++];
}
}
while (i <= mid) {
tmp[k++] = a[i++];
}
while (j <= end) {
tmp[k++] = a[j++];
}
// 将排序后的元素,全部都整合到数组a中。
for (i = 0; i < k; i++) {
a[start + i] = tmp[i];
}
tmp = null;
}
/**
* 归并排序(从上往下)
* <p>
* 参数说明:
* a -- 待排序的数组
* start -- 数组的起始地址
* endi -- 数组的结束地址
*/
public static void mergeSortUp2Down(int[] a, int start, int end) {
if (a == null || start >= end) {
return;
}
int mid = (end + start) / 2;
// 递归排序a[start...mid]
mergeSortUp2Down(a, start, mid);
// 递归排序a[mid+1...end]
mergeSortUp2Down(a, mid + 1, end);
// a[start...mid] 和 a[mid...end]是两个有序空间,
// 将它们排序成一个有序空间a[start...end]
merge(a, start, mid, end);
}
/**
* 对数组a做若干次合并: 数组a的总长度为len,将它分为若干个长度为gap的子数组;
* 将"每2个相邻的子数组" 进行合并排序。
* <p>
* 参数说明:
* a -- 待排序的数组
* len -- 数组的长度
* gap -- 子数组的长度
*/
public static void mergeGroups(int[] a, int len, int gap) {
int i;
// 两个相邻的子数组的长度
int twolen = 2 * gap;
// 将"每2个相邻的子数组" 进行合并排序。
for (i = 0; i + 2 * gap - 1 < len; i += (2 * gap)) {
merge(a, i, i + gap - 1, i + 2 * gap - 1);
}
// 若 i+gap-1 < len-1,则剩余一个子数组没有配对。
// 将该子数组合并到已排序的数组中。
if (i + gap - 1 < len - 1) {
merge(a, i, i + gap - 1, len - 1);
}
}
/**
* 归并排序(从下往上)
* <p>
* 参数说明:
* a -- 待排序的数组
*/
public static void mergeSortDown2Up(int[] a) {
if (a == null) {
return;
}
for (int n = 1; n < a.length; n *= 2) {
mergeGroups(a, a.length, n);
}
}
public static void main(String[] args) {
int i;
int a[] = {80, 30, 60, 40, 20, 10, 50, 70};
System.out.printf("before sort:");
for (i = 0; i < a.length; i++) {
System.out.printf("%d ", a[i]);
}
System.out.printf("\n");
// 归并排序(从上往下)
// mergeSortUp2Down(a, 0, a.length - 1);
// 归并排序(从下往上)
mergeSortDown2Up(a);
System.out.printf("after sort:");
for (i = 0; i < a.length; i++) {
System.out.printf("%d ", a[i]);
}
System.out.printf("\n");
}
}
2
3
4
5
6
7
8
9
10
11
12
13
14
15
16
17
18
19
20
21
22
23
24
25
26
27
28
29
30
31
32
33
34
35
36
37
38
39
40
41
42
43
44
45
46
47
48
49
50
51
52
53
54
55
56
57
58
59
60
61
62
63
64
65
66
67
68
69
70
71
72
73
74
75
76
77
78
79
80
81
82
83
84
85
86
87
88
89
90
91
92
93
94
95
96
97
98
99
100
101
102
103
104
105
106
107
108
109
110
111
112
113
114
115
116
117
118
119
120
121
122
123
124
125
126
127
128
129
130
131
132
133
134
135
136
137
138